Zoho is one of the leading business solution having 80+ million users worldwide. It has 40+ applications to meet various business needs. As an Advanced Partner of Zoho, Alchemist Advanced Technologies assisted more than 500. This article discusses, the steps / stages which we follow for Zoho implementation. Taking the right approach for the implementation is vey much necessary for a successful implementation.
This is the first and foremost step of every system implementation. Every business is different and the requirement of everybody is different. It is very important to sit with every stakeholder at this stage and speak to them regarding their expectations from the system, their pain points in the current environment etc.
At this stage, all the requirements collected at the first to be documented and analyzed. It is inevitable that the users / team members will share all the points in mind irrespective of relevance. It is important to categorize in to more meaningful way. For example, categorizing the requirements as below will be useful:
– Must have features
– Nice to have to have
– Can live with it
This categorization will give a framework for implementation plan.
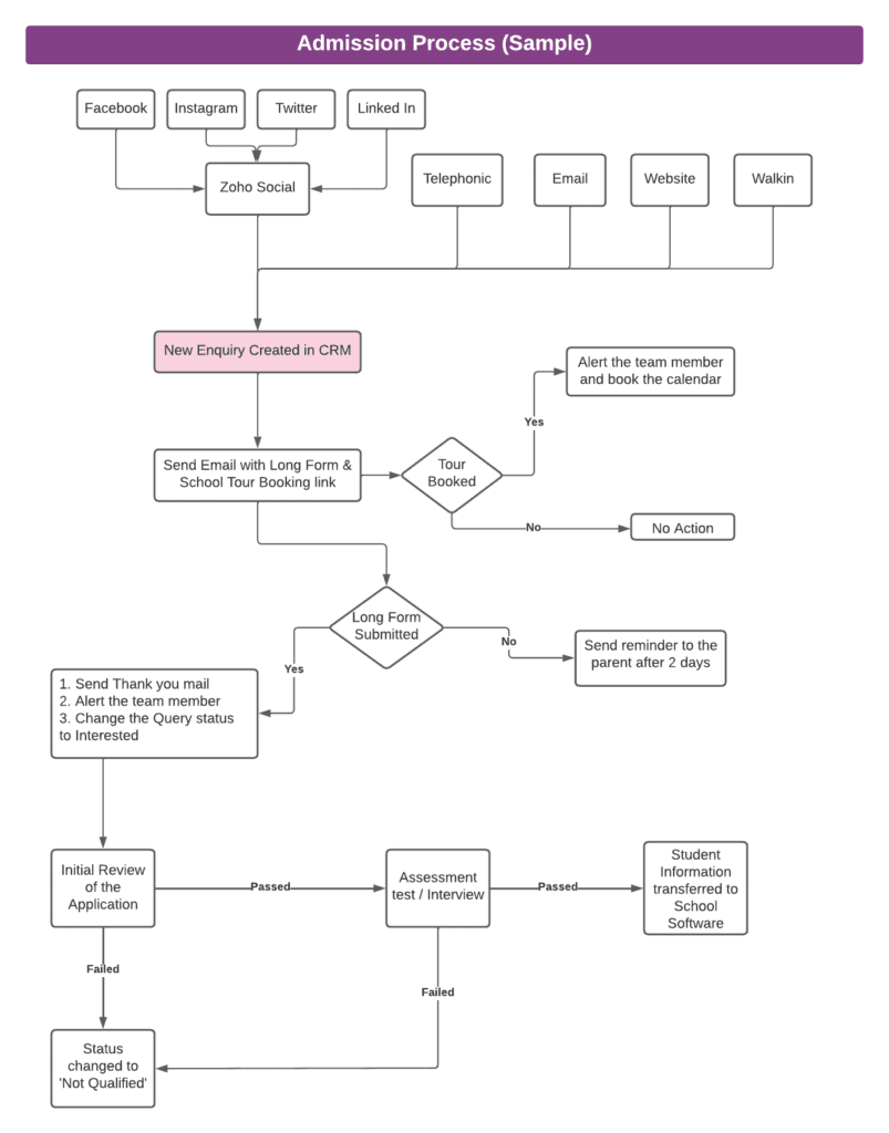
This is the stage where the customer journey / transaction journey is presented in a detailed flow chart. This document will help the management to get a clear idea on the order, team involvement, automation areas, control points etc in every customer / transaction journey. Below is a sample workflow on managing the marketing and sales function of an educational institution.
Now it’s the time to start working on your Zoho Account. Zoho Account for your organization will be created and start working on the finalized requirements. Some of the tasks involved in configuration of Zoho are:
At this stage, prototype is presented to the key executives and take their feedback. This gives them a visualization of the solution what they seek for. All the ‘Must have features’ are covered in this stage and make necessary changes based on the feedback.
Once the feedback on the prototype is received and the changes are incorporates, system access is given to couple of champion users and the training is given to them for testing purpose. They conduct a rigorous testing with various scenarios and share their feedback. Final configurations before the user training is made by considering the champion users feedbacks.
This is the time for introducing the system to the team and start the real job. Users training is given based on their roles. Training schedules are made based on the numbers of users, location, roles, working hours etc.
This is the moment of happiness. Rolling out the solution for the users to use in their day today activities and start following whatever is decided and trained earlier. It is very important to support the users with any doubt / trouble they face during their usage. Good support and well arranged training will make their journey smooth.
There are some team members who adopt to any change easily and learn new thinks quickly. And there are others, who needs care like a baby. Don’t worry. We have worked with all types of people (Hope so) by this time. Our team will make their journey smooth and calm.
As a leading partner of Zoho, we can assist you with setting up and implementation of Zoho.
Reach us: connect@aatmea.com / +971556205750
No WhatsApp Number Found!
WhatsApp us